Toggle navigation
BANGKIT SELARAS UTAMA...
Home
About Us
Company Overview
Vision & Mission
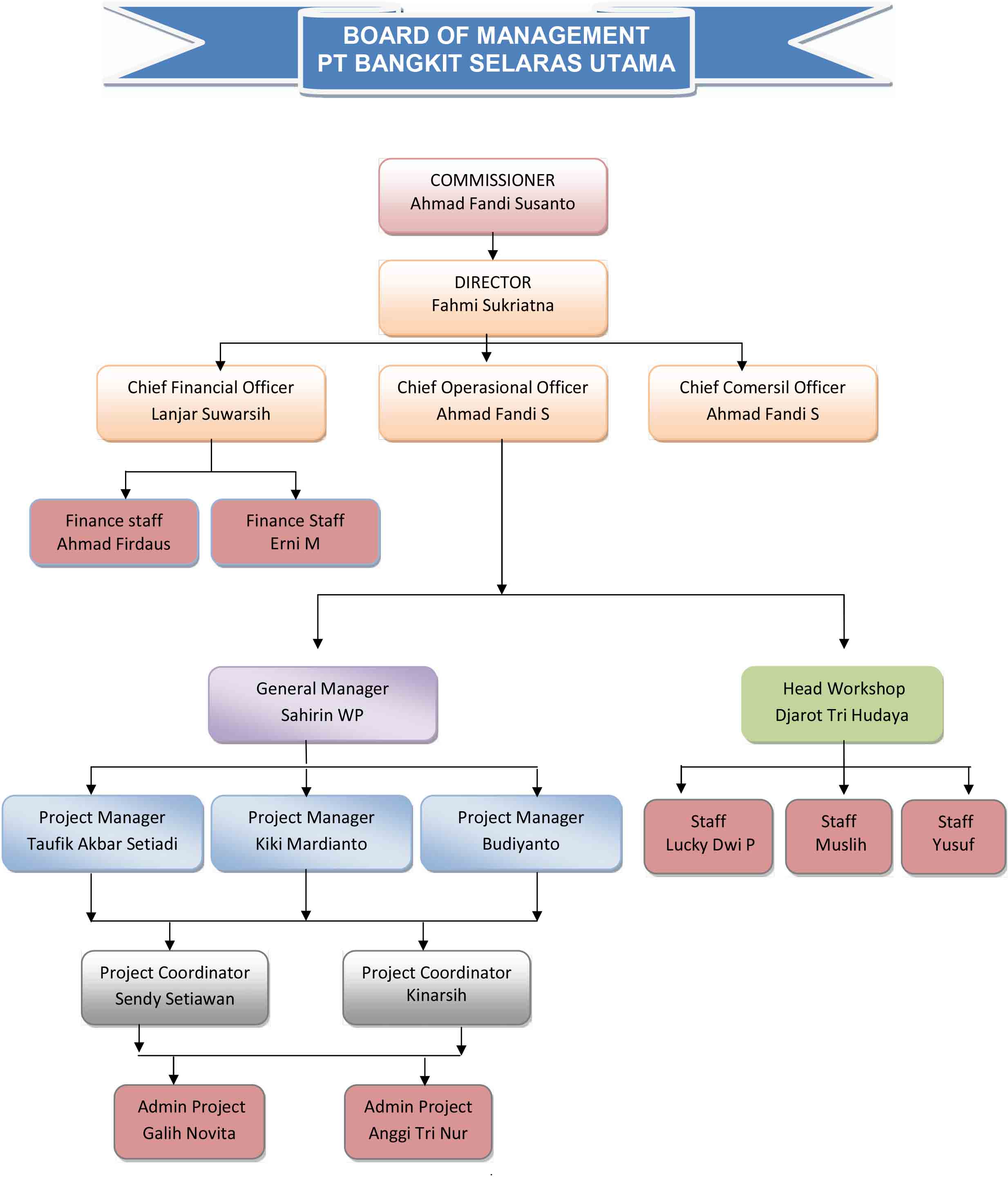
Organization Structure
Management Profile
Company Profile
Services
PABRICATION
SACME
POWER SUPPLY & PLN CONNECTION
SERVICE & INSTALLATION
Portfolio
Clients
Contact
Organization Structure /
Below you can find more information about our company